不許毛孩病從口入 寵物食品法上桌

阿咖
支持
本文經授權轉載自友站台灣動物新聞網文/ 何宜 

你如果問狗狗最喜歡什麼,牠可能會回答:主人、食物、玩;而貓咪則可能回答:自己、主人、食物。雖然現在毛孩壽命越來越長,不過在牠們有限的貓生、狗生中,吃東西佔了很重要的一部分。俗話說病從口入,台灣歷年曾發生過多起寵物毒飼料風波,許多飼主都很關切的寵物食品規範,終於在去年被納入動物保護法修正案中,好消息是相關內容最快將於7月底前公布、年底前上路實施。

文章插圖

今年2月初通過的動保法修正案中,寵物食品相關規範將於7月底前出爐、最晚年底可以上路。此為示意圖。 何宜/攝

合作夥伴

農委會畜牧處副處長王忠恕表示,根據法制作業程序,2月初修正通過的動保法,行政院要求裡頭的子法需於半年內訂定,照目前進度順暢來看,預估7月底前應可制訂出細則,而公布後還會給予業者3個月到半年不等的緩衝期,最晚將在年底前就會正式實施。

王忠恕表示,此次寵物食品相關規範比照目前國際趨勢,採業者「自主品管」方式、並使用較寬鬆的「申報制度」(經濟動物飼料則是採登記制度,但行政作業過程相當冗長),只要業者上網申報其產品內容,即算是完成法定程序。根據目前草擬之規定,舉凡飼料、罐頭、零食、營養品等的製造、加工、輸入業者,都需要上網登錄產品品名、製造商、輸入商、適合的寵物種類等資料。

王忠恕說,業者填寫的這些資訊將以公開透明的方式公布在網路上、供消費者在選購前查詢,若消費者在市面上發現有未登錄的產品,就可以提出檢舉。這也代表,現在網路上一些販售自製鮮食、烘烤零食的業者,未來也需要申報,否則不得公開販售,法規實施後農委會也將每年定期抽驗。

文章插圖

透過業者主動申報、自我品管,加上消費者有法源可檢舉,希望讓毛孩食品安全越來越有保障。 何宜/攝

合作夥伴

至於民眾舉報則可依照動保法內檢舉獎金的精神,根據子法中目前訂出的標準,獲得裁罰金額的20%,若符合窩裡反條款、檢舉者曾是被檢舉者的員工等,則可再多領20%的檢舉獎金。但中華民國寵物食品及用品商業同業公會副理事長高樹森則表示,檢舉制度立意良善,但擔心高額檢舉金額會造成惡意檢舉不斷,反而影響正當廠商在市場上的運作,畢竟能罰到的都是檯面上的合法業者。

高樹森表示,公會相當贊同訂定寵物食品法,除了代表台灣的進步外,對社會和毛孩也都有所交代。但他也提到,去年將寵物食品納入動保法修正案時,並沒有邀請業者參與立法過程,是比較可惜的部分。他也補充,目前制訂出的寵物食品殘留容許量規範,是參考歐盟及日本標準、從嚴制訂。但台灣目前的寵物食品事實上卻是以美國進口為大宗,台灣標準訂的這麼嚴,業者將來還需自行負擔檢驗成本,可能會讓來自美國的好產品進不來台灣、對進口貿易商或本土製造商都會造成衝擊。

文章插圖

台灣歷年曾發生大規模飼料中毒案件,中華民國保護動物協會秘書長黃慶榮表示,殘留物質含量極高會造成急性中毒致命,但若只是稍微超標,雖不會馬上死亡、但會造成肝硬化慢性中毒。此為示意圖。 何宜/攝 

合作夥伴

中華民國保護動物協會2009年時曾經歷毒飼料事件,造成保育場內248隻狗狗不幸喪命。協會秘書長黃慶榮表示,過去將寵物食品排除在畜牧飼料法之外,所以發生多起中毒事件,認為現在制訂寵物食品規範是好的,但現在檢驗標準採正面表列,無法防範未知的有害物質,因此需要政府、學者和業界隨時注意。他也建議應將所有寵物可含啣於口內的東西(如潔牙骨、玩具等)都列入管理,才能確實保障寵物健康。

雖然各界對於寵物食品法樂見其成,但規範內容是否周延或過嚴?是否兼顧了市場現實面?台灣公正客觀之專業檢驗單位的數量是否足夠?政府制訂的管理規範要如何在業者及飼主間取得平衡,可能得等到6月17日召集相關單位、舉辦第二次審查會時才能浮現答案了。

文章插圖

台灣歷年寵物食品風波。

合作夥伴
文章插圖

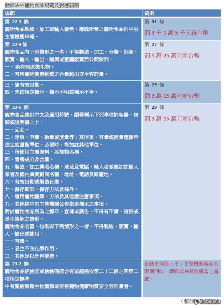
動保法中寵物食品規範與對應罰則。

合作夥伴
台灣動物新聞網

台灣動物新聞網

「台灣動物新聞網」是一個立足台灣,心懷全世界動物的資訊平台。雖然報導主題環繞著大家熟識或不熟悉的蟲魚鳥獸,但核心信念是透過對動物的關切,落實動保和環保。 因為此刻因棲地消失難以覓食的北極熊,極可能是來日人類的寫照! 關心地球村,請別忽略了動物原民。

延伸閱讀

收起全部