該送他離開嗎?重病動物的安寧照護與生活品質評估

小呱
支持
本文經授權轉載自友站獸醫好想告訴你文/ 獸醫好想告訴你 

面對重病且日漸虛弱的動物,我們該繼續治療,還是選擇安寧照護,或用安樂的方式跟他們道別?相信每位飼主在面臨這個問題時都會難以抉擇,除了面臨情感上的不捨,內心的徬徨恐懼也會阻礙我們做出決定。何時該讓家中重病的寵物離開從來就不是個簡單的問題,因此這篇文章要帶大家一步一步審視自身與患病動物的狀況來做出不後悔的決定。

文章插圖

網友Paul Hanaoka

認識安寧照護與人道安樂

所謂的安寧照護(hospice care)指的是當動物罹患不治之症且嚴重影響動物的生活時提供醫療協助來緩解動物的不適感,此時的醫療重點在於改善動物的生活品質而非治癒疾病,順利的話可以讓動物在沒有承受太多痛苦的情況下自然離世。

例如腎臟病末期的動物若頻繁出現噁心嘔吐,這時止吐就會是安寧照護的重點。雖然止吐藥並不能延緩腎臟病的惡化,但卻可以緩解動物的嘔吐症狀,讓動物能以相對較舒服的狀態到達生命終點。

人道安樂(humane euthanasia)指的是用藥物或其他物理方式,在不造成動物疼痛、緊張與不適的情況下結束動物的生命。小動物醫療上最常使用方式的就是先給予麻醉藥讓動物陷入無知覺的狀態後再注射氯化鉀(KCl)讓動物的心跳自然停止。

哪些疾病需要安寧照護?

任何疾病進展到無法用藥物或手術治療且病情嚴重影響到動物的生活品質時都須考慮轉為安寧照護,下面列出一些常見會採取安寧照護的情況:

  • 末期腫瘤。

  • 慢性病:末期腎臟病與心臟血管疾病或慢性呼吸道疾病。

  • 嚴重的骨關節疾病導致動物無法行走。

  • 年老衰弱不良於行或出現認知障礙。

  • 無法確診的虛弱動物*。

這邊必需針對最後一點做個說明。大部分情況下我們應該確認動物罹患何種疾病後再決定是否該進行安寧照護,但某些特殊的情況下是可以考慮直接採取安寧的手段。例如一隻很虛弱的動物懷疑腦部有病變,但此時身體狀態不適合麻醉拍攝核磁共振或採樣這類具有風險的檢查,這種情況下也是可以考慮直接進入安寧照護。不過若是動物的狀態允許,我們最好先確認動物罹患何種疾病後再來討論是否採取安寧照護。

文章插圖

網友Irina

了解動物的病況

有些主人聽到家中的寵物得到腫瘤,第一時間的想法便是:醫生,我想讓他安寧或安樂死 。不少腫瘤疾病經過手術或藥物治療都可以獲得控制甚至痊癒,腫瘤跟絕症並非就是畫上等號,這就是一個對於病況不了解而做出錯誤的判斷的典型例子。在思考是否進行安寧照護或安樂死之前都應該先跟獸醫師進行諮詢,了解動物病程、目前還有哪些治療選項與預期的治療效果,如果動物的疾病發展屬於早期或預期對治療反應良好就值得進行治療。

衡量需要付出資源

當你了解動物的病況後下一步就是衡量治療所需投入的資源。重症的動物往往需要頻繁回診與付出許多治療費用,如果現實狀況不允許我們投入這麼多時間與金錢的話,讓動物在保有生活品質的前提下接受安寧照護與疾病穩定共存也是可接受的作法。

文章插圖

合作夥伴

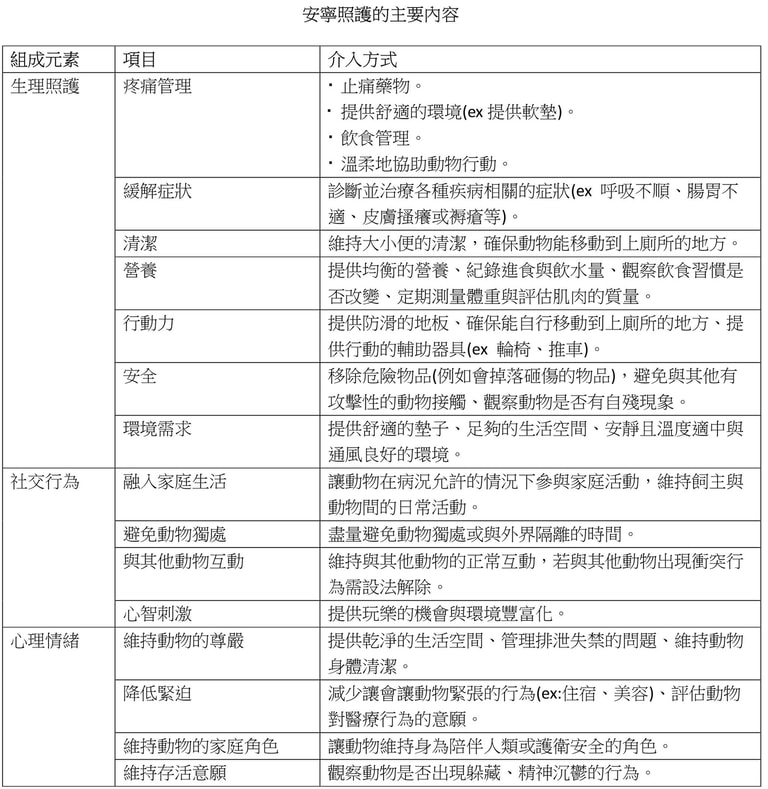
安寧照護的主軸

安寧照護並不代表放棄所有醫療,而是將治療的目標是從根除疾病轉為維持有品質的生活。安寧照護也不單單只是維持動物的生理機能、同時也要滿足動物的社交功能及心理情緒的健康。

何時該讓他離開?

動物的生活品質會是決定是否該讓重病動物離開的重要關鍵,最常採用的評估方式為HHHHHMM(H5M2)Scale,這五個H分別代表疼痛(Hurt)、飢餓(Hunger)、水分狀態(Hydration)、清潔(Hygiene)、快樂(Happiness),兩個M分別是移動能力(Mobility)及較多的好日子(More Good days than bad)。

我們會請負責照顧動物的成員根據動物的狀況從0-10分進行評分,分數愈高代表動物的狀態愈好。一般而言若總分小於35就代表動物的生活品質受到威脅,但比起單純用總分做決定,另一個評估的重點在於動物是否每況愈下(分數愈來愈低)或單項分數過低(小於5分),如果動物的評測結果符合上述幾項情況的話,適時地介入用比較平穩的方式讓動物離開會是比較理想的做法。

文章插圖

合作夥伴

結語

陪伴生病動物的最後一哩路往往是煎熬又辛苦的,建議平常就需要為他們準備一些醫療資金或寵物保險,避免當動物生了重病的時候無力應付。平常也可以多多用照片或影片記錄動物的日常生活動作,如此當動物進入安寧照護的階段需要評估生活品質時才比較明確的依據可以看出在生活的細節上是否有差異。

獸醫好想告訴你

獸醫好想告訴你

網路上能找到許多資訊,但其中有多少是來源可靠、正確的呢? 獸醫師們決定以詼諧有趣的方式傳遞給大眾們正確的飼養觀念以及各種衛教,希望能導正視聽。讓大家在迷因裡找到知識、在歡笑中得到動物醫療相關科普。 真的,獸醫好想告訴你。

延伸閱讀

收起全部

參考資料

展開更多