根據自由時報報導,林進興認為當初內政部修訂國家公園不能帶寵物進入的規定,是擔心狂犬病和傳染病等因素,但現今已不合時宜,應該要修法,更表示如果他接到罰單,接下來就會提出行政申訴。
事實上,台灣自2013年向世界動物衛生組織(OIE)通報有狂犬病陽性病例後,至今仍屬於疫區,代表狂犬病的危機並沒有解除。林務局也在2013年依《動物傳染病防治條例》第28條第1項規定公告,禁止遊客攜帶寵物進入國家森林遊樂區、及平地森林園區等,若飼主執意帶動物進入,可依動物傳染病防治條例第43條開罰、最高可罰100萬元。
又因為2015年持續有狂犬病陽性案例檢出,甚至森林遊樂區也曾發生死亡的鼬獾及白鼻心確診感染狂犬病,農委會於是決定繼續禁止攜帶寵物入園防疫措施。林務局表示,就算寵物有按時施打狂犬病疫苗,一但遭遇感染狂犬病的野生動物,還是容易引發其主動攻擊,除造成寵物危險外,飼主更是暴露於高風險中!更別提根據防檢局資料顯示,狂犬病注射率自從2013年到達顛峰後就開始走下坡、甚至還有「城鄉差距」。
禁止寵物進入國家公園、國家森林遊樂區除了防疫狂犬病外,同樣也是擔心有民眾可能會把狗帶去棄養,以及寵物與野生動物可能交叉感染犬瘟熱等傳染病。太魯閣國家公園就曾在2008年做過「食肉目動物疾病風險調查」,發現園內野生食肉目動物犬瘟熱陽性率達25.8%,病毒序列分析也證實與犬隻為同一株病毒,也就是野生動物身上的犬瘟熱是從狗傳染而來的。於是在2009年禁止寵物進入生態保護區、史蹟保存區及特別景觀區。
中山大學生物科學系副教授顏聖紘認為,降低家中寵物與野生動物的接觸其實是為了寵物好,一方面避免疾病傳染、另一方面也減少動物之間的衝突,飼主應該要理性看待,畢竟國家公園並不是社區公園,像國家公園、國家自然公園這樣的棲地環境已經非常破碎與稀少,所以為了要保護這樣的環境,不能讓被人馴養的外來動物進入。雖然大多數的飼主都能遵守法令,但是只要有少數人不遵守,若造成棄犬問題,就會對貓狗的動物福利,還有野生動物的生存造成雙邊的威脅。
而調查後也發現,台灣本島的國家公園幾乎都禁止寵物進入,就連性質類似的壽山國家自然公園也有同樣的規定,壽山籌備處秘書許書國說明,每個國家公園條件不同、故有不同的管理措施,壽山國家自然公園因為範圍比較小,加上野生動物跟人的距離相當接近、步道旁就可以輕易看見台灣獼猴,所以規定自然度(degree of naturalness)較高的半屏山與壽山全面禁止攜帶寵物進入,不過龜山及旗後山則有開放。
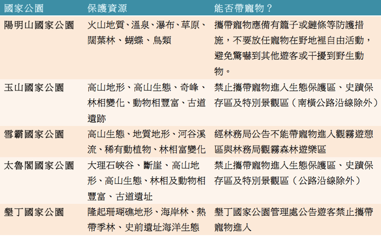
而唯一沒有禁止寵物進入規定的陽明山國家公園,管理處秘書張順發表示,因為性質主要是提供遊客休憩、加上地理位置交通便利,執行層面較難禁止寵物進入,不過有規定必須使用牽繩或箱籠。但需要申請才能進入的史蹟保存區及生態保護區是禁止寵物進入的,若發現有違規情形,遊客服務站的管理人員、志工、保育巡查員、和警察大隊等都會上前勸導。
再看國外例子,澳洲雖然並非狂犬病疫區,不過基於維護生態資源,各個國家公園同樣禁止攜帶寵物進入,尤其是可能追逐獵物的狗。而跟台灣一樣屬於狂犬病疫區的美國,其國家公園同樣對於攜帶寵物一樣有嚴格規定,最早成立的黃石國家公園就規定,狗必須要待在籠內、或是使用不超過6英呎長的牽繩,並且只能在道路、停車場和露營地100英呎內的區域活動。華盛頓州的北瀑布國家公園則規定陪伴殘疾人士的工作犬可以進入,另外只有繫上牽繩的寵物能在特定步道中行走。可見台灣並不是唯一禁止寵物進入國家公園的國家!
延伸閱讀:《海膽剩不到 10顆 澎湖海膽傳全面消失》
《瀕臨滅絕的黑鮪魚》
《種米護石虎 保育新模式》
更多台灣動物新聞網精彩內容:《澳國家公園設相機 監控野生動物》
《保護生態 陽明山國家公園禁餵浪浪》
《血濺山林? 國家公園又響輓歌》
